Improving NPS using Multi-Modal Recommendation Engine

Problem
Clinicians Team at LYBL were facing the problem of too much cognitive load while doing multiple back to back consultations in a day.
They had to:
Decode user symptoms
Infer possible root causes
Pick the right intervention strategy
Then explain all this - in 30 minutes or less
The experience for users?
Sometimes felt surface-level
Took too long to get to the real issue
Missed the opportunity to personalize from Day 1
The Dual-Engine Solution
Marrying Pathology Intelligence with Generative AI
Helping health experts deliver faster, deeper, and smarter consultations
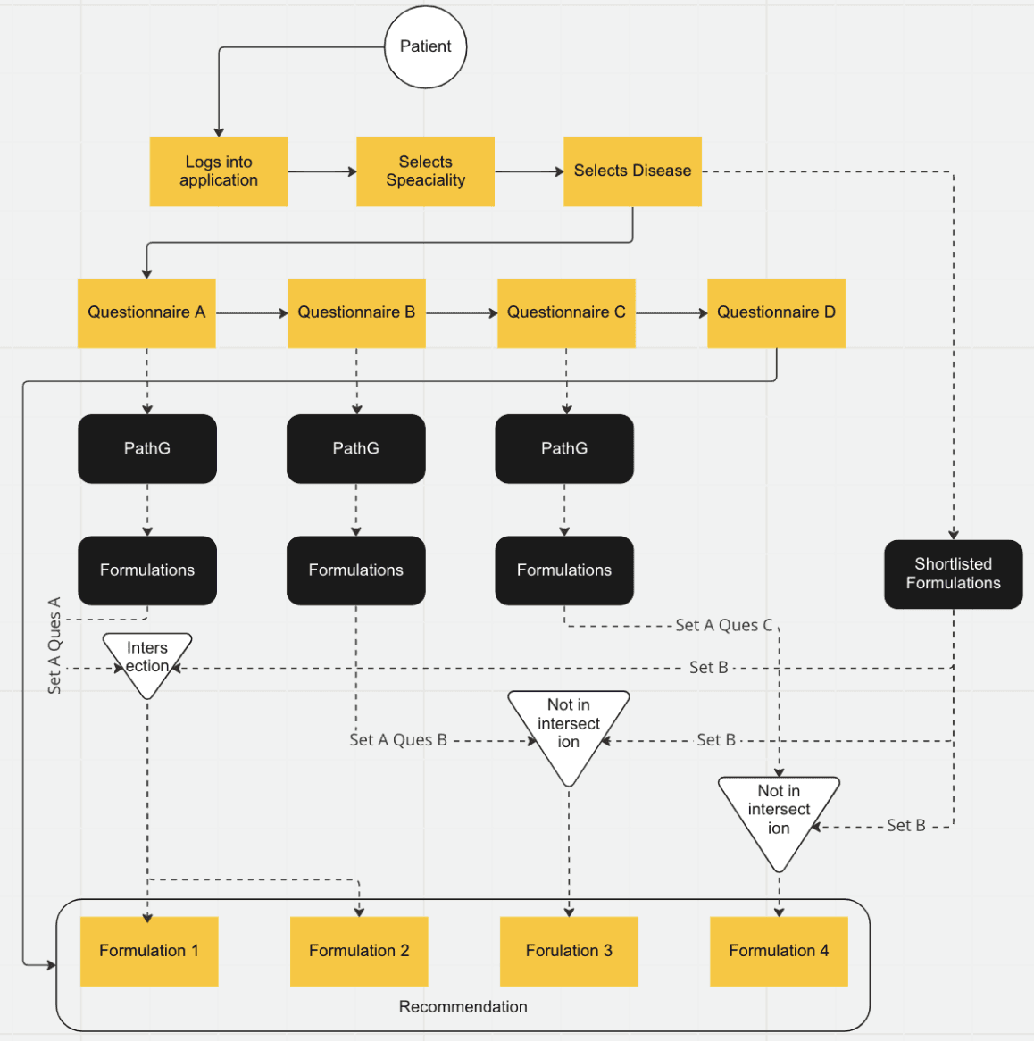
We built a hybrid recommendation engine combining:
Pathology Intelligence
Every user’s inputs were mapped to a Pathology ID:
a structured model of likely root causes (e.g. sluggish liver, gut imbalance, hormonal dysregulation)These mappings weren’t generic - they were built with clinicians, based on thousands of cases
The engine deprioritized symptom chasing, and focused on core disruptions in body systems
AI Layer for Personalization & Presentation
On top of this clinical intelligence, we built an AI engine that:
Pulled in user context (mood, behavior logs, content viewed)
Generated a narrative summary for the clinician
Recommended talking points, nudges, and wellness content

What I Led
I led the creation of a multi-modal engine that used pathology mapping and AI to help clinicians uncover root causes — faster, deeper, and more personalized than ever before.
Defined the Pathology ID mapping framework with health experts
Designed the dual-layer recommendation flow (Pathology logic + AI prompts)
Created a tagging system for personalized recommendations
Oversaw integration into the clinician dashboard - with real time sync
Prioritized trust + transparency - AI was always explainable and editable
Impact
Area | Result |
|---|---|
User NPS | +18% after engine rollout |
Expert prep time | -35% average reduction |
Plan relevance (expert-rated) | From 3.2 → 4.6 stars |
Diagnosis Accuracy | 86% match accuracy in early mapping |
This wasn’t just AI, and it wasn’t just clinical mapping.
It was tech that respected the body’s complexity - and experts’ time.
We didn’t automate decision-making. We automated clarity.



